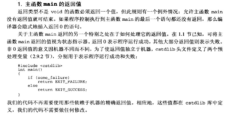
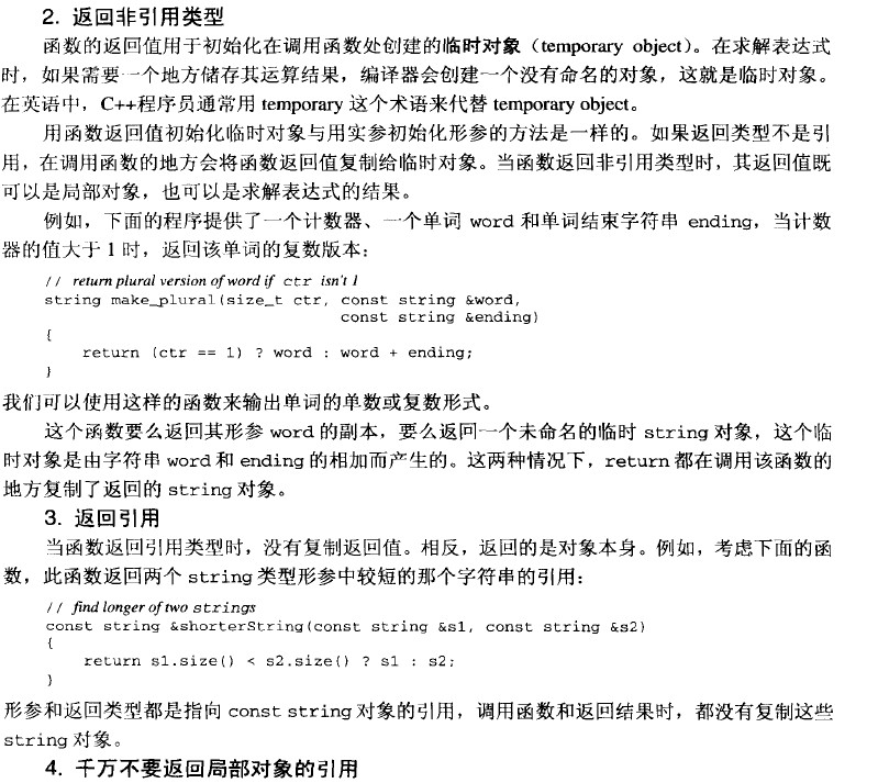
C++函数中return语句的使用方法
C++中的return语句是函数中一个重要的语句,return语句用于结束当前正在执行的函数,并将控制权返回给调用此函数的函数,需要的朋友可以了解下
C++中的return语句是函数中一个重要的语句,return语句用于结束当前正在执行的函数,并将控制权返回给调用此函数的函数。
return语句有两种形式:
return;
return expression;
1、没有返回值的函数
不带返回值的return语句只能用于返回类型为void的函数,return语句是为了引起函数的强制结束,这种用法类似于循环结构中的break语句的作用。
例子:
代码如下:
void swap(int &v1,int &v2)
{
if(v1==v2)
return;
int temp=v2;
v2=v1;
v1=tmp;
}
返回类型为void的函数通常不能使用第二种形式的return语句,便是,它可以返回另一个返回类型同样是void的函数的调用 结果:
代码如下:
void do_swap(int &v1,int &v2)
{int temp=v2;
v2=v1;
v1=tmp;
}
void swap(int &v1,int &v2)
{
if(v1==v2)
return false;
return do_swap(v1,v2)
}
2、具有返回值的函数
任何返回类型不是void的函数都必须返回一个值,而且这个返回值的类型必须和函数的返回类型相同,或者能隐式转化为函数的返回类型。
尽管C++不能确保结果的正确性,便能保证函数每一次return都返回适当类型的结果。例如,下面的程序就不能通过编译:





精彩图集
精彩文章





